皇冠网-皇冠网在那系统代理_百家乐翻天百度影音_全讯网3344111.com (中国)·官方网站

通知公告

當前位置: 網站首頁 > 通知公告 > 正文

關于啟用智慧校園卡系統的通知

來源:信息化建設與管理處 作者: 編輯:鮮文濤 時間:2020-10-08 字號: 【大】 【中】 【小】

為著力打造智慧校園、更好服務師生生活,學校建設了全新的智慧校園卡系統,于2020年9月17日起開始試運行,10月5日全面啟用。為方便廣大師生了解新校園卡(以下稱:智慧校園卡)的使用方法,實現老系統(以下稱:老校園卡)順利過渡到智慧校園卡,現將有關事項通知如下:

一、智慧校園卡的功能特點

老校園卡系統于2006年投入運行,由于系統和各類硬件設備超期服役,逐漸暴露出卡片安全性不足、系統拓展性不足,設備、線路老化現象嚴重導致的故障頻發等一系列突出問題,無法滿足全校師生日益增長的需求。學校從2017年即啟動智慧校園卡系統論證工作,并在校銀合作項目中立項,2019年10月底完成招標工作,2019年12月初啟動建設。

智慧校園卡系統,是學校智慧校園建設的重要組成部分。結合校園卡信息化發展方向和學校的具體業務需求趨勢,遵循“采用云架構,提供云服務”的智慧校園建設總體思路,緊跟當前互聯網技術潮流,融入聚合支付、虛擬二維碼、人臉識別等行業先進理念,利用新一代信息技術打造云化、物聯化、智能化、感知化的校園卡系統。

智慧校園卡系統包含交易管理平臺、聚合支付平臺、身份識別平臺和移動互聯平臺,由智能支付系統、密鑰管理系統、綜合服務系統、批量發卡系統、圈存轉賬系統、自助查詢系統、自助補卡系統、補助發放系統、班車預約系統、智能門禁系統等眾多子系統構成,并與圖書借閱、機房上機、宿舍管理等校園信息化應用深度融合,具有支持聚合支付交易、虛擬卡實體卡并存、入口渠道多樣等特點,實現校園卡管理、業務管理、數據管理的有機統一。

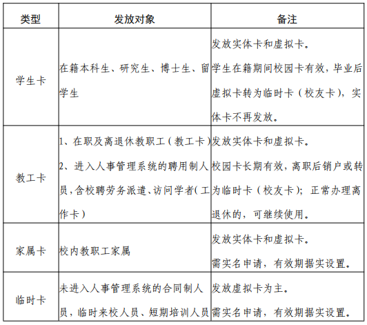
二、智慧校園卡的種類

智慧校園卡有4種類型:學生卡、教工卡、家屬卡和臨時卡。

三、智慧校園卡的使用方法

1.虛擬卡的獲取。智慧校園卡的虛擬卡和實體卡使用同一資金賬戶。虛擬卡可以通過湖北大學微門戶、湖北大學APP、中國農業銀行APP登錄獲取,使用交易功能前需向智慧校園卡賬戶充值(充值方式包括農行APP轉賬、自助設備轉賬、現金充值),使用時將虛擬卡的二維碼對準設備上的掃碼區即可。虛擬卡二維碼可在校內智慧校園卡系統終端進行消費交易和身份識別。

2.聚合支付消費功能。目前開通了微信支付和農行掌銀聚合支付在校消費功能,使用前需在微信或農行APP中進行身份綁定,綁定成功后即可使用微信或農行掌銀的原生二維碼進行交易消費,交易消費資金來源為微信或農行卡對應賬戶。沒有進行身份綁定的不能使用微信或農行掌銀的原生二維碼在智慧校園卡終端設備進行交易消費。(注:微信、農行APP的原生二維碼不能用于校內身份識別,如:門禁、圖書借閱等)。

3.智慧校園卡實體卡是師生校內的“身份證”,應妥善保管,嚴禁將卡片彎曲或靠近磁熱源,以免卡片失效。實體卡與老校園卡消費使用方法一致,待刷卡機輸入金額確認后,將卡片放在指定感應區域刷卡,聽到“嘀”一聲,即完成消費。

4.為保護師生卡內資金安全,當消費金額超過系統設定的限額(單筆交易限額25元,當日累計限額100元)時,需要在密碼鍵盤上輸入密碼,方可進行消費。智慧校園卡的初始密碼為身份證后6位,最后一位是“X”的用“1”代替。密碼是確認身份的電子認證方式,請妥善保管。

5.如果智慧校園卡不慎遺失,可以通過虛擬卡、自助設備、校園卡服務網站和校園卡管理中心進行掛失。補辦卡片應攜帶有效證件到自助設備或校園卡管理中心辦理。

具體操作流程見附件《湖北大學智慧校園卡使用指南》。

四、智慧校園卡的領取

1.在職教職工、離退休教職工和全日制學生的實體卡將于9月15日起逐步發放至校內各單位,由各單位負責發放到師生;同時校內師生可通過湖北大學微門戶、湖北大學APP領取智慧校園卡虛擬卡。

在發放過程中,若未領到校園卡的或發現卡片表面打印的工號(學號)、姓名、照片信息有錯誤,請到校園卡管理中心辦理更正或重新領取。

注意:(1)只要在移動終端可以領取虛擬卡,則表示實體卡已經做好并發放到所屬單位,未領取到實體卡請與所在單位分發卡片的工作人員確認;

(2)智慧校園卡實體卡與虛擬卡共用同一資金賬戶,為確保師生個人信息和資金安全,請在賬戶充值后妥善保管好實體卡及虛擬卡,謹防他人盜刷。

2.來校短期工作、進修、學習和務工的臨時人員,待智慧校園卡臨時卡功能完善后可在10月初通過湖北大學智慧校園卡APP自行申請,具體時間及方法另行通知。

五、新老校園卡系統過渡方案

1.新老系統過渡時間安排

9月15日起,開始下發智慧校園卡實體卡;虛擬卡申領及充值功能同步上線;

9月17日,桃李園食堂二樓交易功能試運行;

9月17-21日,校內宿舍門禁功能逐步啟用(以樓棟具體通知為準);

9月25日,圖書館借閱功能、電子閱覽室上機功能開始切換,9月28日啟用;

10月5日,校內所有食堂、超市交易功能啟用,智慧校園卡系統正式上線;老校園卡系統僅保留嘉會園一樓可用,與智慧校園卡系統并行至12月31日。

校醫院就醫掛號、購藥消費和體能測試等功能待相關應用系統升級上線后同步開放。

2.交易消費系統過渡方案

自10月5日智慧校園卡系統正式上線至今年12月31日,老校園卡系統將在嘉會園一樓與智慧校園卡系統并行運行,老校園卡只消費、不充值、不補辦,請各位師生在并行期結束前將老校園卡內余額消費完,并行期結束后,老校園卡系統將全面停用。

3.宿舍門禁系統過渡方案

9月17日起,學校對學生宿舍門禁系統進行改造,各宿舍門禁統一更換新門禁設備,可使用智慧校園卡虛擬卡和實體卡通過門禁。9月21日全部更換完畢并投入使用。

4.圖書館相關應用過渡方案

9月25日開始對圖書館借閱系統、入館通道閘機、電子閱覽室等系統進行切換對接。9月25日入館時請向管理人員出示校園卡(新老卡均可),經核對后入館。9月28日開始,請師生持智慧校園卡進入圖書館,老校園卡無法使用。

六、智慧校園卡各類業務辦理方式

校園卡業務可通過移動端和網絡終端、自助服務終端、人工服務窗口3種方式辦理,具體服務地點及業務類型詳見下表:

業務咨詢電話:

校本部校園卡管理中心:027-88663040;

陽邏校區校園卡管理辦公室:027-89637992。

特此通知。


信息化建設與管理處

2020年10月8日

聯系我們

地址導航:湖北省武漢市武昌區友誼大道368號

郵政編碼:430062

聯系電話:(027)88664102

版權所有?湖北大學 2016 湖北大學黨委宣傳部 鄂ICP備05003305鄂公網安備 42010602000204號

366百家乐赌博| 威尼斯人娱乐场安全吗| 百家乐官网桌布专业| 玩百家乐新澳门娱乐城| 博乐市| 赌博百家乐有技巧吗| 博士百家乐官网现金网| 可以玩百家乐的博彩网站| 百家乐官网线上游戏| 新濠百家乐的玩法技巧和规则| 百家乐官网赌场娱乐城大全| 基础百家乐博牌规| 骰子百家乐官网的玩法技巧和规则| 17pk棋牌官方下载| 介绍百家乐赌博技巧| 网上百家乐官网哪里好| 玩百家乐上高尔夫娱乐场| 免邮百家乐官网布桌| 蚌埠市| 百家乐百战百胜| 百家乐官网博娱乐赌百家乐官网的玩法技巧和规则 | 百家乐博赌场娱乐网规则| 百家乐官网网站是多少| 哪里有百家乐官网投注网| 百家乐过滤| 百家乐怎么推算| 百家乐官网平台注册送现金 | 澳门百家乐官网规| 百家乐官网视频游戏注册| 娱乐城注册送18元| 百家乐发牌规| 聚宝盆百家乐游戏| 真人百家乐官网娱乐场| E乐博娱乐城| 明珠百家乐的玩法技巧和规则| 百家乐官网路珠多少钱| 大发娱乐场| 大发888游戏充值50| 百家乐怎么看大小| 24山向内什么山向最好| 伯爵百家乐官网赌场娱乐网规则|